La CJIP de l’affaire Bolloré / Financière de l’Odet au Togo en version intégrale

Nous vous proposons d’accéder dans ces pages au texte complet de la CJIP (Convention Judiciaire d’Intérêt Public) signée le 9 février 2021 entre le Procureur de la République Financier et les sociétés Bolloré SE et Financière de l’Odet SE suite à des faits de corruption intervenus entre 2009 et 2010 au Togo. C’est un document passionnant à consulter et fort instructif car il élucide de façon explicite et détaillée un mécanisme de corruption d’envergure : comment une filiale du Groupe Bolloré a piloté quasi « gracieusement » la communication de la campagne présidentielle du président candidat togolais Faure GNASSINGBE en échange du prolongement de la durée de ses concessions portuaires, et du maintien des avantages fiscaux liés à ce type d’investissements. En parallèle, il est à noter que la procédure de CRPC (Comparution sur Reconnaissance Préalable de Culpabilité) du PNF à l’encontre des responsables n’a d’ailleurs pas été homologuée par la juge. L’ombre d’un possible procès plane donc encore sur les dirigeants concernés.
CONVENTION JUDICIAIRE D’INTERET PUBLIC
entre
le PROCUREUR DE LA RÉPUBLIQUE FINANCIER
près le Tribunal de grande instance de Paris
et
La société Bolloré SE
Représentée par M. Claude Parisot, directeur juridique
ODET – ERGUE GABERIC, 29500 ERGUE GABERIC
Assistée de Maître Olivier Baratelli
et
La société Financière de l’Odet SE
représentée par M. Claude Parisot, directeur juridique
ODET – ERGUE GABERIC, 29500 ERGUE GABERIC
Assistée de Maître Cécile Astolfe
Vu l’information judiciaire no JIJI81913000005 (no de parquet 12111072209) ;
Vu l’ordonnance de soit-communiqué du magistrat instructeur pour réquisitions ou avis aux fins d’une convention judiciaire d’intérêt public en date du 7 janvier 2021 ;
Vu les réquisitions du procureur de la République en date du 17 janvier 2021 aux fins de mise en œuvre de la procédure prévue à l’article 41-1-2 du code de procédure pénale ;
Vu les articles article 41-1-2 et 180-2 du code de procédure pénale ;
Vu le décret n°2017-660 du 27 avril 2017 relatif à la convention judiciaire d’intérêt public et au cautionnement judiciaire (articles R. 15-33-60-1 à R. 15-33-60-10 du code de procédure pénale).
I – Bolloré SE
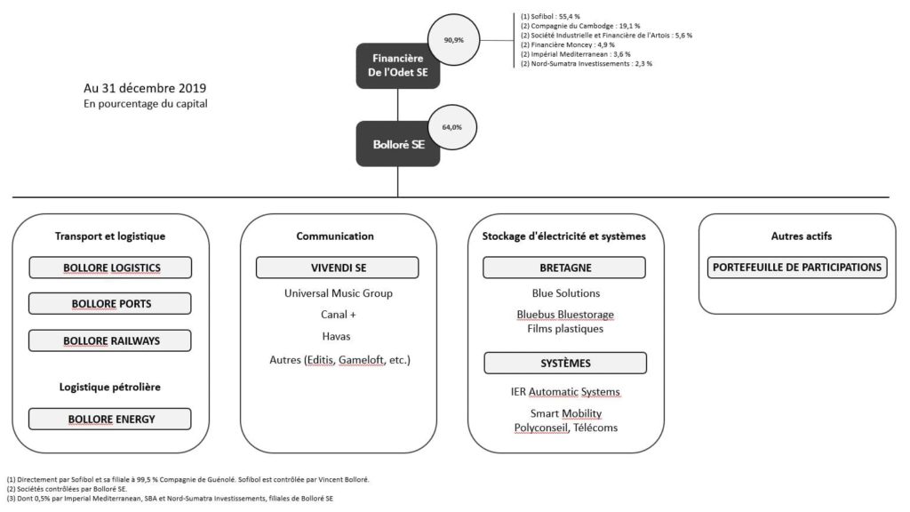
1. La société Bolloré SA, devenue Bolloré SE, (RCS Quimper 055804124) sise à ODET 29500 ERGUEGABERIC, est une société européenne à conseil d’administration. ElIe est détenue par la société Financière de l’Odet SE, société-mère du groupe Bolloré, qui détient des participations financières dans plus de 300 filiales.

2. Coté sur la place boursière Euronext, le groupe emploie près de 84 000 collaborateurs dans le monde. Le groupe Bolloré figure parmi les 500 plus grandes entreprises mondiales. Il est majoritairement contrôlé par la famille Bolloré.
3. Outre un ensemble de participations financières représentant, fin 2019, plus de 3 milliards d’euros (montant brut), le groupe Bolloré occupe des positions fortes dans trois secteurs d’activité :
- le transport et la logistique, à travers Bolloré TRANSPORT & LOGISTICS avec plus de 36 000 collaborateurs répartis dans 109 pays sur tous les continents ;
- la communication, par sa participation dans VIVENDI, l’un des premiers groupes mondiaux dans les médias et la communication, et EDITIS, deuxième groupe d’édition français ;
- le stockage d’électricité et les « systèmes » à travers ses filiales BLUE SOLUTIONS et BLUE SYSTEMS.
4. Les trois dernières années du chiffre d’affaires connu du groupe Bolloré peuvent être synthétisées comme suit :
| Année | Chiffre d’affaires (en millions d’euros) |
| 2019 | 24 843,4 |
| 2018 | 23 024,4 |
| 2017 | 18 337,2 |
II – Exposé des faits
5. Dans un rapport en date du 11 avril 2012, une note d’information TRACFIN alertait le parquet de Paris de mouvements créditeurs atypiques réalisés sur un compte bancaire français ouvert au nom du directeur du pôle international de la société EURO RSCG, devenue HAVAS PARIS, spécialisée dans la communication et la publicité. TRACFIN indiquait qu’EURO RSCG intervenait en Afrique et proposait ses services de communication au bénéfice de dirigeants africains.
6. Après une enquête préliminaire, le procureur de la République de Paris ouvrait une information judiciaire le 11 novembre 2013 des chefs de corruption d’agent public étranger, blanchiment en bande organisée de corruption d’agent public étranger, complicité et recel de ces délits.
7. Les investigations s’orientaient notamment en direction de l’activité du groupe Bolloré au Togo. Implanté dans ce pays depuis plus de 50 ans, le groupe Bolloré bénéficiait d’une concession de 10 ans portant sur une activité de « manutention maritime conteneurs » du port de Lomé, consentie à sa filiale SE2M Togo.
8. Le 19 février 2016, le parquet de Paris se dessaisissait de la procédure au profit du parquet national financier. Ce dernier requérait le 26 février 2016 l’extension de l’information judiciaire aux faits susceptibles de caractériser les infractions d’abus de biens sociaux commis courant 2009 – 2010, au préjudice de la société EURO RSCG résultant de la facturation irrégulière de ses prestations pour la campagne électorale de Faure GNASSINGBE au Togo, et d’abus de confiance au préjudice de la SNC SDV Afrique, s’agissant du paiement par cette société à la société EURO RSCG d’une facture de 300 000 euros correspondant à une partie du prix de la prestation de la communication pour la campagne électorale de Faure GNASSINGBE.
9. Au terme des investigations et des auditions, il apparaissait qu’au mois de septembre 2009, EURO RSCG, et en particulier son directeur du pôle international, avait été sollicité pour piloter la communication de la campagne présidentielle de Faure GNASSINGBE. Le directeur de la filiale SE2M du Togo avait relayé cette demande. Les négociations de devis étaient effectuées directement entre le directeur du pôle international de EURO RSCG et le directeur général du groupe Bolloré. Le prix de la prestation, d’un montant total de 400 000 euros, n’était pas supporté par le client mais pour partie par la SNC SDV Afrique, filiale du groupe Bolloré ayant pour activité le transport et la logistique, à hauteur de 300 000 euros. Le reliquat de 100 000 euros faisait l’objet d’une facture adressée à la République du Togo. Elle était acquittée le 27 janvier 2010 par un proche du président Faure GNASSINGBE, dont le demi-frère était par ailleurs nommé en juillet 2011 directeur général de HAVAS MEDIA TOGO (HMT).
10. Dans le même temps, entre septembre 2009 et mai 2010, le groupe Bolloré obtenait, pour ses deux filiales SE2M Togo et SE3M Togo, des prolongements de durée de concessions et des avantages fiscaux liés à ce type d’investissements.
11. Ainsi, la concession dont bénéficiait SE2M Togo, débutée en août 2001 et d’une durée initiale de dix ans, était prolongée de 25 ans. Le contrat de concession faisait l’objet d’avenants du 10 septembre 2009 et du 24 mai 2010. Ce dernier avenant comportait une obligation d’investir à hauteur de 387 millions d’euros sur la durée de la concession, l’ensemble des investissements réalisés revenant au concédant à l’échéance de la concession.
12. La société SE3M Togo bénéficiait d’un régime fiscal favorable. Elle était exonérée des droits d’enregistrement et de timbres relatifs aux opérations d’augmentation de capital social en numéraire et sur les mutations d’actions pendant 10 ans. Elle bénéficiait en outre d’une exonération de TVA sur l’ensemble des services, de fournitures et de travaux liés à la réalisation des programmes d’investissements, d’un amortissement dégressif et accéléré pour les immobilisations et d’une exemption d’impôts sur les sociétés pendant 5 ans.
13. La durée de la concession dont bénéficiait la société SE3M Togo, d’une durée initiale de 10 ans, était prorogée de 15 années, soit jusqu’en juillet 2028. La société bénéficiait également de la construction d’un 3ème quai sur le port de Lomé, de la concession de magasins supplémentaires et de leur terre-plein adjacent.
14. Le directeur général de la société Bolloré SE expliquait spontanément que le groupe Bolloré avait contribué aux dépenses de communication dans le cadre de la campagne du président Faure GNASSINGBE au Togo dans le but d’aider EURO RSCG à développer son activité en Afrique.
15. Le président de la société Bolloré SE affirmait que s’il avait été informé du projet, il en ignorait les modalités. Ces points étaient traités en direct par le directeur de la filiale SE2M avec les services d’EURO RSCG et en particulier son directeur du pôle international.
16. Pour expliquer les références aux instructions du président du groupe dans ses échanges de mails avec le directeur du pôle international de la société EURO RSCG concernant les prestations de communication à fournir au Togo, le directeur général prétendait qu’elles facilitaient les échanges avec ses services ou filiales, la simple évocation du président du groupe suffisant à débloquer les situations.
17. Le directeur général admettait que les prestations fournies par EURO RSCG avaient été facturées, à sa demande, à SNC SDV Afrique, en application d’une relation contractuelle entre les deux entités du groupe pour les dépenses de communication en Afrique. Il validait et transmettait lui-même les factures au service comptable de SNC SDV Afrique. II précisait que ces dépenses étaient prévues par le contrat entre les deux entités au titre des dépenses exceptionnelles.
18. La SNC SDV Afrique répercutait ces dépenses à des filiales locales en s’appuyant sur un contrat d’assistance technique qui prévoyait une facturation proportionnelle au chiffre d’affaires de ces mêmes filiales. La SNC SDV AFRIQUE ne récupérait ses fonds que bien après la facturation par EURO RSCG, le chiffre d’affaires des filiales locales étant, dans un premier temps, suffisant.
19. Des faits qualifiés de corruption d’agent public étranger commis en Guinée-Conakry étaient parallèlement poursuivis mais faisaient l’objet d’un non-lieu pour cause de prescription. Relativement à ces faits, au terme de l’information judiciaire, la société Bolloré SE restait mise en examen du chef de complicité d’abus de confiance commis sur le territoire national et en Guinée-Conakry, en 2010 et 2011, au préjudice de la société SNC SDV Afrique.
20. Le président du groupe expliquait au magistrat instructeur que son rôle était essentiellement de définir les stratégies qui allaient ensuite être appliquées par ses filiales et services.
21. Le 12 décembre 2018, la société Bolloré SE était mise en examen des chefs de corruption d’agent public étranger, faits commis sur le territoire national et au Togo, entre 2009 et 2011, complicité d’abus de confiance commis au préjudice de la SNC SDV Afrique, faits commis sur le territoire national et au Togo, courant 2009 et 2010.
22. Le 7 janvier 2021, la société Bolloré SE a déclaré reconnaître ces faits et accepter leur qualification pénale.
III – Amende d’intérêt public
23. Aux termes de l’article 41-1-2 du code de procédure pénale, le montant de l’amende d’intérêt public est fixé de manière proportionnée aux avantages tirés des manquements constatés, dans la limite de 30% du chiffre d’affaires moyen annuel des comptes de la société calculé à partir des trois derniers chiffres d’affaires annuels connus à la date du constat des manquements.
Le montant des chiffres d’affaires du groupe Bolloré était de 24 843,4 millions d’euros en 2019, 23 024,4 millions d’euros en 2018, et 18 337,2 millions d’euros en 2017.
Le montant maximal théorique de l’amende d’intérêt public est donc de 6 620 500 000 euros.
Le résultat net de la société Bolloré SE pour l’année 2019 s’élève à la somme de 16 millions d’euros ; le résultat de la société Financière de l’Odet SE s’élève à 108 millions d’euros en 2019.
24. Les investigations, complétées par les documents communiqués par la société, ont permis d’évaluer les avantages retirés des manquements à la somme de 6 400 000 euros. Ce montant a été établi par application de la méthode des flux de trésorerie disponibles aux données financières relatives au marché couvert par la présente convention.
25. Le caractère ancien des faits, circonscrits à un seul contrat, doit être pris en compte au titre des facteurs minorants.
26. Cependant, les faits de corruption en direction d’un agent public étranger de premier rang et la coopération tardive de l’entreprise dans le cadre de la présente procédure pénale justifient l’application d’une pénalité complémentaire de 5 600 000 euros.
27. Par conséquent, le montant total de l’amende d’intérêt public est fixé à la somme de 12 000 000 euros (douze millions d’euros).
IV – Programme de mise en conformité
28. Aux termes de l’article 41-1-2 du code de procédure pénale, la convention judiciaire d’intérêt public peut prévoir, pour la personne morale mise en cause, l’obligation de « se soumettre, pour une durée maximale de trois ans et sous le contrôle de l’Agence française anticorruption, à un programme de mise en conformité destiné à s’assurer de l’existence et de la mise en œuvre en son sein des mesures et procédures énumérées au Il de l’article 131-39-2 du code pénal ».
29. La société Bolloré SE a transmis des documents permettant d’évaluer les améliorations et les approfondissements de son dispositif de lutte contre la corruption, réalisés depuis la révélation des faits et en application des dispositions de l’article 17 de la loi n°2016-1691 du 9 décembre 2016 relative à la transparence, à la lutte contre la corruption et à la modernisation de la vie économique.
30. Sur la base de ces éléments, et à la demande du procureur de la République financier, l’Agence française anticorruption (AFA) a transmis le 27 janvier 2021 un rapport d’examen préalable à l’établissement d’une CJIP qui a été communiqué à la société Bolloré SE.
31. Dans son rapport d’examen, l’AFA préconise la réalisation d’un audit initial permettant de dresser un état des lieux de l’existence et de la pertinence du dispositif anticorruption du groupe Bolloré, des audits ciblés pour s’assurer de son déploiement effectif et de son efficacité aux bornes du groupe, ainsi qu’un audit final.
32. La société Bolloré SE s’engage, pour une durée de deux années, à se soumettre aux audits et vérifications qui seront diligentés par l’AFA. Les frais occasionnés par le recours, le cas échéant, par l’AFA à des experts ou autorités qualifiés nécessaires à l’accomplissement de la mission de contrôle, seront supportés par la société Bolloré SE jusqu’à concurrence de 4 000 000 euros (quatre millions d’euros) que la société s’engage à provisionner et à consigner par virement sur le compte du contrôleur budgétaire et ministériel des ministères économiques et financiers dans un délai qui sera fixé par l’AFA.
33. L’AFA rendra compte au moins annuellement au procureur de la République financier de l’accomplissement de cette obligation.
V – Acceptation de la présente convention
34. La société Bolloré SE fera part au procureur de la République financier de son acceptation de la présente convention, par lettre recommandée avec accusé de réception ou déclaration expresse au greffe du parquet national financier, dans un délai de trois jours à compter de la réception de la présente.
VI – Modalités d’exécution de la présente convention
35. Aux termes de la présente convention, la société Bolloré SE accepte l’amende d’intérêt public fixée ci-dessus, soit la somme de 12 000 000 euros (douze millions d’euros), dans les conditions prévues par l’article R.15-33-60-6 du code de procédure pénale.
36. Le paiement de l’amende sera effectué par la société Financière de l’Odet SE, co-signataire de la présente convention en sa qualité de société-mère du groupe Bolloré et bénéficiaire des agissements reprochés à la société Bolloré SE.
37. La signature de la présente convention éteint l’action publique à l’encontre de la société Bolloré SE si celle-ci exécute les obligations auxquelles elle s’est engagée dans la présente convention.
38. Il sera procédé au paiement de ladite amende d’intérêt public dans un délai de 10 jours à compter de la date à laquelle la présente convention sera devenue définitive en application du dixième alinéa de l’article 41-1-2 du code de procédure pénale.
39. Il est rappelé que, conformément aux dispositions de l’article 41-1-2 du code de procédure pénale. l’ordonnance de validation de la présente convention judiciaire d’intérêt public n’emporte pas déclaration de culpabilité et n’a ni la nature ni les effets d’un jugement de condamnation.
A lire aussi
- Outlook SKAN1 : Eni et Shell au Nigéria, le groupe Bolloré au Togo : les scandales de corruption continuent en Afrique
- Outlook SKAN1 : La CJIP de l’affaire AIRBUS en version intégrale
- Outlook SKAN1 : La CJIP de l’affaire Egis Avia en version intégrale
- Outlook SKAN1 : La CJIP de l’affaire SET ENVIRONNEMENT en version intégrale
- Outlook SKAN1 : La CJIP de l’affaire Kaefer Wanner – EDF en version intégrale
- Outlook SKAN1 : La CJIP de l’affaire POUJAUD – EDF en version intégrale
Source
Skan1 a été fondée sur une idée forte : démocratiser l’accès à l’évaluation des tiers en relation d’affaires, en particulier sur le sujet de l’intégrité et l’éthique.
Nous proposons aux PME et ETI comme aux Banques, Grands Groupes ou encore fonds d’investissement, de pouvoir commander rapidement et facilement une due diligence simple, renforcée ou approfondie sur un tiers de leur choix.
Nous vous conseillons aussi
Mots clés
Avertissement
Le contenu de cette publication n’est fourni qu’à titre de référence. Il est à jour à la date de publication. Ce contenu ne constitue pas un avis juridique et ne doit pas être considéré comme tel. Vous devriez toujours obtenir des conseils juridiques au sujet de votre situation particulière avant de prendre toute mesure fondée sur la présente publication.